mjm美加墨世界杯官网(FIFA World Cup)-23rd FIFA World Cup
集团首页
|
信息门户
首页
关于我们
mjm世界杯官网简介
机构设置
团队队伍
公司党建
思政工作
宣传工作
群团工作
科学研究
学术报告
科研论文
科研项目
本科教育
教学动态
专业简介
教学实践
研究生教育
研究生导师队伍
研究生专业方向
公司产品方案
人才招聘
本科生招生
研究生招生
就业信息
社会服务
院史资料
历史照片
毕业合影
下载中心
本科生
研究生
教 师
规章制度
首页
/
人才招聘
/
本科生招生
/ 正文
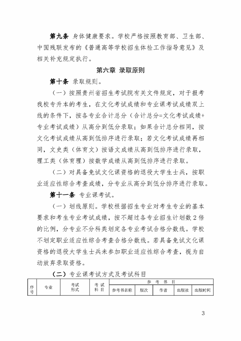
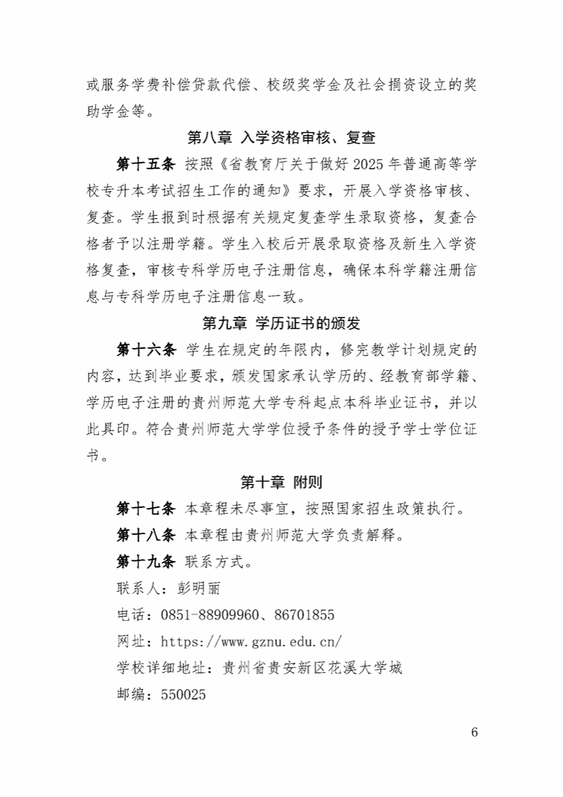
美加墨世界杯官网2025年专升本招生章程
 
来源:mjm世界杯官网 发布时间:2025年04月14日 00:11 点击量:[]
 
下一条:
美加墨世界杯官网2023年第二学士学位招生简章
【
关闭
】